兰州盛元湾壹号项目造价咨询服务工程 招标公告
兰州盛元鸿通房地产开发有限公司拟对以下项目进行公开招标,择优选取具有资质的法人单位,欢迎符合条件的单位踊跃参与,现将有关事宜公告如下:
一、项目概况
(一)项目名称:兰州盛元湾壹号项目造价咨询服务工程(暂定)。
(二)招标单位:兰州盛元鸿通房地产开发有限公司。
(三)建设地点:兰州市安宁区。
(四)资金来源:企业自筹。
(五)质量标准:合格,具体质量标准以招标文件要求为准。
(六)计划工期:暂定开工日期:2026年3月1日;完工日期:2027年9月30日,具体开工时间和开工范围以甲方开工令内容为准。
(七)项目概况:兰州盛元湾壹号项目用地面积约9300.8㎡。总建筑面积约为50134.49㎡,其中地上建筑面积约为42278.24㎡,其中办公属性建筑占60%,住宅属性建筑占40%。具体内容详见招标文件。
(八)招标范围:本次招标主要包括兰州盛元湾壹号项目全过程造价咨询服务,一个标段。
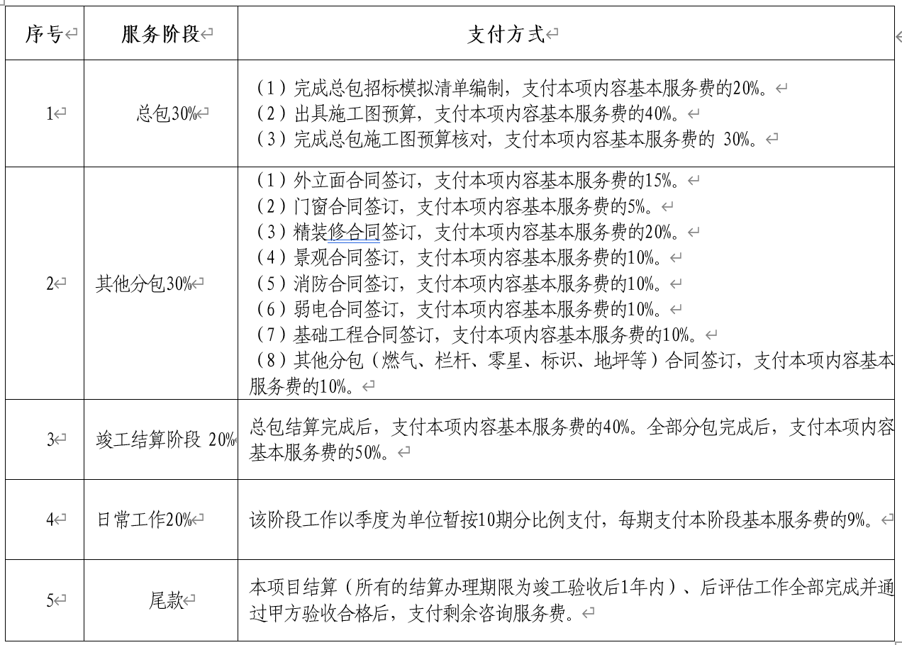
(九)付款方式:

二、投标人资格条件
(一)最新年检有效的企业资质(独立法人),参标单位注册时间不低于5年。
(二)不接受联合体投标。
(三)具备符合本次招标要求的资质及能力。
(四)在行业内有良好的业绩、企业信誉,允许经营相关业务,具备类似工程造价服务经验。
(五)上述资料需加盖报名单位公章、法人章。
(六)如投标人不满足入围条件(我国法规要求及业绩要求除外),其承诺中标签约后按甲方招标文件要求缴纳2倍(或以上)的履约保证金及银行保函(此部分不作为投标加分项),即可参与投标。
(七)中标后弃标将罚没投标保证金,不接受挂靠单位投标。
三、报名方式
(一)报名截止时间:2026年2月12日18:00,报名后联系招标联系人领取招标文件资料。
(二)在线上明源系统(https://home.myyscm.com/lnfd/)进行注册及报名(如遇相关操作问题可联系招标联系人)。同时将下列资格证明材料发送至指定邮箱(lzsydcyh@163.com)。
1.营业执照
2.相关资质文件(如有)
3.法定代表人资格证明书
4.法人授权委托书(含被授权人身份证复印件,社保证明)
5.近三年相关业绩表(需至少包含项目工程名称、甲方全称、进场时间、完成时间、合同金额等信息)。
6.三个近三年代表业绩合同扫描件
7.其他资料(企业简介、一般纳税人证明、银行信用等级证书、安全生产许可证、近三年财务报表等)。
发送至邮箱的上述资格证明材料均需为加盖公章的扫描件。并在邮箱中注明报名参与工程名称及参与单位名称、联系人、联系方式等。
(三)明源线上(搜索本工程并点选报名)及邮箱报名后需携带纸版报名材料集中现场报名,报名时间为2026年2月9日—2026年2月12日(8:30-12:00,14:00-18:00)。
(四)我司通过对报名单位提交的资质材料进行审核,审核通过并缴纳投标保证金后方可参与投标,需缴纳投标保证金10000元人民币(暂定,以招标文件为准),必须公对公账户转账或开具见索即付银行保函。招标结束后,未中标单位的投标保证金在定标后一次性无息返还。
(五)报名地点:兰州市红古区海石湾镇方大上上城住宅小区16#楼2楼(暂定)。
四、开标时间及地点
详见招标文件。
五、联系方式
发包人:兰州盛元鸿通房地产开发有限公司。
地 址:兰州市红古区海石湾镇方大上上城住宅小区16#楼2楼(暂定)。
联系人:周亮
手 机:16693165127
E-mail:lzsydcyh@163.com
六、监督举报方式
电话:18640038020
E-mail:fangdadc@hexiefangda.com
兰州盛元鸿通房地产开发有限公司
2026年1月30日
